Logo de Teachy
Entrar
ANGELICA APAZA

ANGELICA APAZA

School IconLibertad en las Américas turno mañana
Geografía
Matemáticas
Historia
Ciencias
Biología
Inglés
Primaria 2º Grado
2 Clases
16 Materiales
0 Seguidores
0 Siguiendo
MedalhaLogros
AulaPortafolio de ANGELICA APAZA
Image
Imagem do conteúdo
Imagen
Crucigrama de lugares y servicios en la ciudad
ANGELICA APAZA
ANGELICA APAZA
-
Image
Imagem do conteúdo
Imagen
Juego de palabras: Encuentra las respuestas ocultas
ANGELICA APAZA
ANGELICA APAZA
-
Image
Imagem do conteúdo
Imagen
Juego de palabras en una cuadrícula de letras
ANGELICA APAZA
ANGELICA APAZA
-
Image
Imagem do conteúdo
Imagen
los adjetivos
ANGELICA APAZA
ANGELICA APAZA
-
Image
Imagem do conteúdo
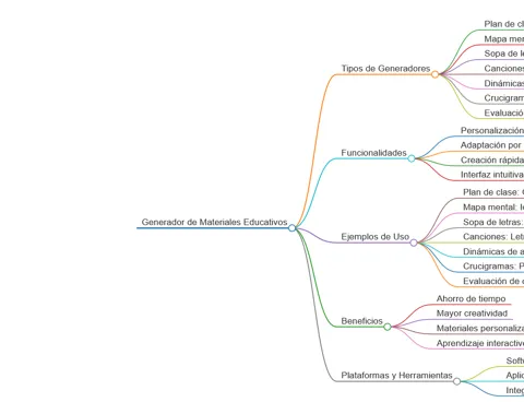
Mapa mental
Generador de Materiales Educativos Interactivos
ANGELICA APAZA
ANGELICA APAZA
-
Image
Imagem do conteúdo
Mapa mental
Generador de Plan de Clase Efectivo
ANGELICA APAZA
ANGELICA APAZA
-
Image
Imagem do conteúdo
Mapa mental
La lección de las gallinas: humildad y esfuerzo en la fábula de Esopo
ANGELICA APAZA
ANGELICA APAZA
-
Image
Imagem do conteúdo
Plan de clase
El ciclo del agua y sus estados: comprensión y aplicación en fenómenos naturales
ANGELICA APAZA
ANGELICA APAZA
-
Iara Tip

¡Únete a este profesor y a más de 5 millones que ya se han conectado!

En Teachy, puedes crear planes de clase, actividades, listas de ejercicios y pruebas en minutos!

Teachy logo

Reinventamos la vida de los docentes con inteligencia artificial

Instagram LogoLinkedIn LogoYoutube Logo
BR flagUS flagES flagIN flagID flagPH flagVN flagID flagID flagFR flag
MY flagur flagja flagko flagde flagbn flagID flagID flagID flag

2026 - Todos los derechos reservados

Términos de usoAviso de privacidadAviso de cookies