Logo de Teachy
Entrar
Gimelda karina gonzales almendras

Gimelda karina gonzales almendras

School IconALBERTO BOHORQUEZ B
Media Superior 2º Grado
2 Clases
21 Materiales
0 Seguidores
0 Siguiendo
MedalhaLogros
Maestro de las Clases
2/5
Aprendiz de Clases
Energizado
Energizado
Especialista en IA
Maestro en IA
AulaPortafolio de Gimelda karina gonzales almendras
Image
Imagem do conteúdo
Sopa de letras
Sopa de letras
Gimelda karina gonzales almendras
Gimelda karina gonzales almendras
-
Image
Imagem do conteúdo
Mapa mental
Educación Financiera Familiar
Gimelda karina gonzales almendras
Gimelda karina gonzales almendras
-
Image
Imagem do conteúdo
Mapa mental
Sistema de Ecuaciones: Métodos y Tipos de Soluciones
Gimelda karina gonzales almendras
Gimelda karina gonzales almendras
-
Image
Imagem do conteúdo
Mapa mental
La Parábola: Definición, Ecuación y Aplicaciones
Gimelda karina gonzales almendras
Gimelda karina gonzales almendras
-
Image
Imagem do conteúdo
Imagen
Juego de palabras: Descubre la red de letras
Gimelda karina gonzales almendras
Gimelda karina gonzales almendras
-
Image
Imagem do conteúdo
Imagen
Juego de palabras en una cuadrícula de letras
Gimelda karina gonzales almendras
Gimelda karina gonzales almendras
-
Image
Imagem do conteúdo
Mapa mental
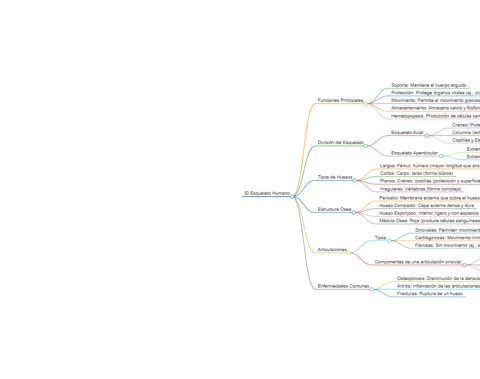
El Sistema Esquelético Humano: Funciones, Estructura y Enfermedades Comunes
Gimelda karina gonzales almendras
Gimelda karina gonzales almendras
-
Image
Imagem do conteúdo
Imagen
Juego de palabras: Descubre la solución en la cuadrícula
Gimelda karina gonzales almendras
Gimelda karina gonzales almendras
-
Image
Imagem do conteúdo
Imagen
Juego de palabras en una cuadrícula
Gimelda karina gonzales almendras
Gimelda karina gonzales almendras
-
Image
Imagem do conteúdo
Mapa mental
Fundamentos de las Razones Trigonométricas y sus Aplicaciones
Gimelda karina gonzales almendras
Gimelda karina gonzales almendras
-
Iara Tip

¡Únete a este profesor y a más de 5 millones que ya se han conectado!

En Teachy, puedes crear planes de clase, actividades, listas de ejercicios y pruebas en minutos!

Teachy logo

Reinventamos la vida de los docentes con inteligencia artificial

Instagram LogoLinkedIn LogoYoutube Logo
BR flagUS flagES flagIN flagID flagPH flagVN flagID flagID flagFR flag
MY flagur flagja flagko flagde flagbn flagID flagID flagID flag

2026 - Todos los derechos reservados

Términos de usoAviso de privacidadAviso de cookies