Logo di Teachy
Accedi

Lezione: 💛 Settembre Giallo e consapevolezza sulla salute mentale

Lara

Lara

Obiettivi di Apprendimento

Pre-Studio

Default Image
Imagem do conteúdo
Libro
Introduzione alla Salute Mentale per i Giovani
Lara da Teachy
Lara da Teachy
-
Image
Imagem do conteúdo
Libro
Il Giallo della Mente: Introduzione alla Salute Mentale
Lara da Teachy
Lara da Teachy
-

Presentazione

Image
Imagem do conteúdo
Presentazione
Intelligenza Emotiva: Lezione 5
Giulia De Gennaro
Giulia De Gennaro
-
Default Image
Imagem do conteúdo
Presentazione
Benessere Mentale: Guida Completa
Lara
Lara
-
Default Image
Imagem do conteúdo
Presentazione
Salute Mentale: Fondamentale per Tutti
Lara
Lara
-

Coinvolgimento della Classe

Incoraggia gli studenti a condividere le loro idee e sentimenti, creando un ambiente di ascolto e rispetto reciproco. Le domande devono essere aperte per stimolare una discussione significativa.

Image
Imagem do conteúdo
Musica
Insieme a sentirci
Lara
Lara
-

Lavagna

Image
Imagem do conteúdo
Vocabolario
Salute Mentale e Benessere Emotivo
Lara
Lara
-

Attività

Default Image
Imagem do conteúdo
Progetto
Scenari di Ascolto Empatico
Lara da Teachy
Lara da Teachy
-
Default Image
Imagem do conteúdo
Progetto
Scenari di Ascolto Empatico
Lara da Teachy
Lara da Teachy
-
Default Image
Imagem do conteúdo
Progetto
Il Cerchio dell'Ascolto Empatico
Lara da Teachy
Lara da Teachy
-
Image
Imagem do conteúdo
Gioco
Ascolto Empatico e Risposta Emotiva
Lara
Lara
-

Valutazione

Default Image
Imagem do conteúdo
Valutazione
Lista di Risorse per il Supporto alla Salute Mentale
Lara
Lara
-
Image
Imagem do conteúdo
Progetto
Campagna "Settembre Giallo: Voci di Supporto"
Lara da Teachy
Lara da Teachy
-
Image
Imagem do conteúdo
Valutazione
Checklist per il Benessere Mentale Quotidiano
Lara
Lara
-
Default Image
Imagem do conteúdo
Valutazione
Checklist: Strategie di Supporto e Ascolto Attivo
Lara
Lara
-
Default Image
Imagem do conteúdo
Progetto
Guida al Benessere Mentale per i Compagni
Lara da Teachy
Lara da Teachy
-
Image
Imagem do conteúdo
Progetto
Progetto 'La Nostra Voce per la Salute Mentale'
Lara da Teachy
Lara da Teachy
-

Materiali Aggiuntivi

Default Image
Imagem do conteúdo
Riassunto
Sintesi sulla Consapevolezza della Salute Mentale
Lara da Teachy
Lara da Teachy
-
Image
Imagem do conteúdo
Mappa mentale
Essere Presente
Ale Bory
Ale Bory
-
Default Image
Imagem do conteúdo
Riassunto
Riassunto: Settembre Giallo e Salute Mentale
Lara da Teachy
Lara da Teachy
-
Image
Imagem do conteúdo
Mappa mentale
Adolescenza: Trasformazioni e Sfide nella Crescita
valentina schenal
valentina schenal
-
Image
Imagem do conteúdo
Mappa mentale
Benefici dell'Attività Fisica
C
Carol
-
Default Image
Imagem do conteúdo
Riassunto
Sintesi sul Benessere Mentale: Settembre Giallo
Lara da Teachy
Lara da Teachy
-
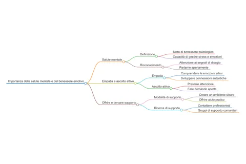
Image
Imagem do conteúdo
Mappa mentale
Salute mentale ed empatia
Lara
Lara
-
Iara Tip

Hai bisogno di lezioni personalizzate per i tuoi studenti?

Su Teachy puoi strutturare e pianificare le tue lezioni. Inizia a crearle ora!

Chi ha visto questa lezione ha apprezzato anche...

Imagem do conteúdo
Lesson icon
Lezione
Analisi del testo poetico
Imagem do conteúdo
Lesson icon
Lezione
Gestione del tempo
Imagem do conteúdo
Lesson icon
Lezione
Geometria nello spazio
Imagem do conteúdo
Lesson icon
Lezione
🎃 Le origini di Halloween
Teachy logo

Rivoluzioniamo la vita degli insegnanti con l'intelligenza artificiale

Instagram LogoLinkedIn LogoYoutube Logo
BR flagUS flagES flagIN flagID flagPH flagVN flagID flagID flagFR flag
MY flagur flagja flagko flagde flagbn flagID flagID flagID flag

2025 - Tutti i diritti riservati